China's first batch of volunteers have successfully entered the group and completed the first vaccination. We also look forward to hearing more good news about the COVID19 vaccine as soon as possible.
A preprinted paper was reported on the official website of science Sunday. News points out that although there are a large number of vaccine development projects, this is the first time we have seen the protective effect of a COVID19 vaccine on animals. This work is led by Qinchuan team of Institute of medical laboratory animal of Chinese Academy of
Medical Sciences, and cooperated with Zhang Yan team of Zhejiang Provincial Center for disease control, Wang Xiangxi team of Institute of biophysics of Chinese Academy of Sciences, China food and Drug Control Institute, infectious disease prevention and Control Institute of China Center for disease control and prevention, etc.

▲ Report from
The vaccine under development uses traditional "inactivation" techniques, which use chemical methods to inactivate the virus and use these inactivated viruses to promote immunity. Specifically, the scientists obtained 11 virus strains from China, Italy, Switzerland, the United Kingdom and Spain, from which one strain was selected for vaccine preparation. In mouse and rat models, the Purified Inactivated new coronavirus vaccine can rapidly induce the production of specific neutralizing antibodies.
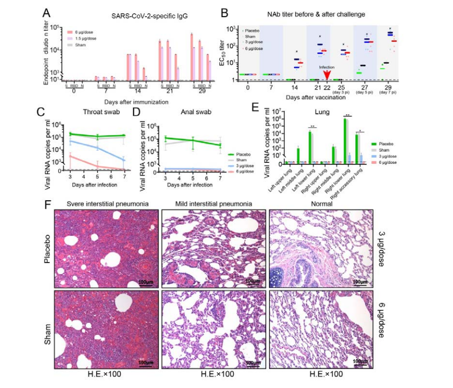
Later, the researchers did further experiments in the rhesus monkey model. The monkeys were divided into four groups: high dose (6 μ g), medium dose (3 μ g), adjuvant control group and normal saline control group. They were injected on days 0, 7 and 14. Two weeks after the injection, the researchers were able to see specific antibodies in both vaccine groups. By the third week, the titer of antibody was increasing and similar to that of human patients in recovery period.
On the 22nd day of the study, the scientists directly attacked the monkeys, introducing the new coronavirus into their lungs. Compared with the control group, the lung pathological changes and viral load of the vaccinated monkeys decreased significantly. In the high dose group, no virus was detected in the throat, anus and lungs of four rhesus monkeys 7 days after infection. In the middle dose group, although they can detect some viruses, the viral load is reduced by about 95% compared with the control group.

▲Protective effect of vaccine in non-human primates
It is worth mentioning that antibodies from mice, rats and rhesus monkeys can effectively neutralize 10 other virus strains initially selected in this study, showing their potential for broad neutralization.
The researchers believe that these results show that the vaccine with a dose of 6 micrograms can fully protect the new coronavirus, while the vaccine with a dose of 3 micrograms can partially protect the new coronavirus.

▲The safety of the vaccine has also been confirmed
This research has been favored by some scientists. Professor Florian krammer, a virologist at the Icahn School of medicine in Mount Sinai, has also written for the journal immunity to analyze the current development of COVID19 vaccines. He said he liked the data of the study and believed that the traditional method, though not novel, could work. Many less developed countries can still make vaccines.
Other scientists have expressed different views. Professor Douglas reed of the University of Pittsburgh is also testing the performance of the COVID19 vaccine in monkeys. He pointed out that the number of animals in the study was too small to see statistically significant differences. In addition, after infection with the new coronavirus, the symptoms of monkeys are generally lighter than that of humans, so it is impossible to fully simulate human infection.
As for the real potential of this vaccine, it remains to be seen from human clinical data. Novel coronavirus inactivated vaccine has been approved for the 1 phase of clinical research recently. China's first batch of volunteers have successfully entered the group and completed the first vaccination. We also look forward to hearing more good news about the COVID19 vaccine as soon as possible.